新闻中心
新闻动态
- 皇马球迷举横幅力挺阿隆索和维尼修斯:我们永远支持你
- 40岁C罗怒批队友!沙特无冠2年半,遗憾无缘亚冠
- 35000人齐聚福州,共赴2025马拉松热力开跑
- 苏群:火箭对决掘金关键不在组织进攻,而在投射表现稍显不足
- 基米希:定位球失守令人愤怒,绝不应发生
- 阿莫林执教曼联英超胜率仅33%,创队史主帅新低
联系宝盈集团
电话:021-6780559
手机:18698981630
邮箱:admin@dzms0006.com
地址:陕西省安康市白河县双丰镇
新闻中心
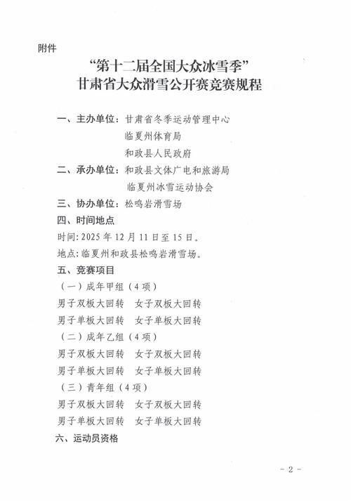
甘肃省大众滑雪公开赛成功举办——第十二届全国大众冰雪季圆满落幕
- 作者:宝盈集团
- 发布时间:2026-05-20T19:30:21+08:00
- 点击:
伴随着最后一组选手越过终点线,雪板划出的清脆声在冬日的山谷间久久回荡,作为第十二届全国大众冰雪季重头戏之一的甘肃省大众滑雪公开赛在掌声与欢呼中成功落下帷幕,这也标志着历时数月、覆盖全国多地的第十二届全国大众冰雪季圆满收官。从冰雪场馆到户外雪场,从北国边塞到西部高原,冰雪运动在这个雪季真正“飞”入寻常百姓家,而甘肃以一场高水平的大众滑雪赛事,为这届冰雪盛会画上了精彩而有力的感叹号。

本次甘肃省大众滑雪公开赛依托当地优质冰雪资源举办,设置了高山滑雪、大众单双板滑雪等多个项目,吸引了来自省内外的众多冰雪爱好者踊跃报名参赛。赛场上,选手们身着色彩鲜艳的滑雪服,熟练地在旗门之间穿梭,在速度与技巧的较量中演绎冰雪运动的激情与魅力;赛场外,观众席上加油声此起彼伏,许多本地居民特意携家带口前来观赛,近距离感受冰雪竞技的紧张节奏和体育精神。据赛事组委会介绍,本届公开赛参赛人群结构更加多元,既有在全国各大雪场“打卡”的资深爱好者,也有刚刚入门的“新雪友”,还有不少青少年学生和中老年冰雪迷,充分展现出大众冰雪运动在甘肃的广泛基础和蓬勃生机。
为了保障赛事顺利、安全、高效进行,主办方在竞赛组织、场地维护、医疗保障和志愿服务等方面做了充分准备。赛前,裁判组对赛道进行多轮勘察和测试,根据天气和雪况对旗门设置、坡度安全区等进行反复推敲与调整,确保比赛公平、公正和安全。赛事期间,专业救援队伍与医疗团队全程值守,滑雪器材检修、赛道压雪维护紧锣密鼓开展,后勤保障人员和志愿者们也奔走在各个环节,为参赛选手提供引导、咨询、补给等贴心服务。从赛事报名体系的信息化建设,到现场转播的多平台传播,再到观众服务的精细化安排,本次公开赛在赛事运营和服务质量上都展现出专业水准和良好口碑。
甘肃地处西北内陆,冰雪资源独具特色。近年来,依托祁连山、陇东、南部山地等地理优势,甘肃不断推进冰雪场地建设和基础设施完善,一批具备较高标准的滑雪场相继建成投用。在国家“带动三亿人参与冰雪运动”号召下,甘肃把大众冰雪运动与冬季文旅融合发展紧密结合,将滑雪、冰上体验项目与温泉康养、民俗文化、乡村旅游等业态打包推出,打造出兼具运动体验与文化内涵的冬季旅游新名片。甘肃省大众滑雪公开赛的举办,不仅是一次冰雪运动的展示窗口,更是甘肃擦亮“冰雪+文旅”品牌、拓展冬季经济新空间的重要举措。

作为国家体育总局指导下的重要群众性冰雪活动平台,全国大众冰雪季自创办以来,已成为推广普及冰雪运动、营造全民参与冬季体育氛围的标志性品牌。第十二届全国大众冰雪季在继承往届经验的基础上,活动形式更为丰富、覆盖人群更加广泛。自雪季启动以来,各地围绕冰雪主题开展了大众滑雪赛、冰雪趣味运动会、校园冰雪嘉年华、群众冰上体验日等多种活动,将竞技性、趣味性、参与性有机融合,让更多普通民众、尤其是青少年有机会走上冰面、踏上雪板,亲身体验冰雪运动的快乐。本届冰雪季在推动冰雪运动“南展西扩东进”战略布局上成效显著,甘肃、四川、云南等西部省份的参与热情持续高涨,冰雪运动版图正在快速拓展。
在全国大众冰雪季的大背景下,甘肃将大众滑雪公开赛与群众性冰雪活动有机衔接,通过“赛事+活动+体验”的模式,撬动了更大范围的参与效应。比赛期间,部分雪场同步推出了面向家庭和青少年的免费体验课、基础滑雪教学营以及冰雪知识科普课堂,专业教练带领“零基础”参与者从穿戴装备、掌握站立与制动开始,一步一步走进滑雪世界。许多家长表示,孩子在观赛和体验中不仅学会了基本滑雪技巧,更在面对摔倒与挑战时学会了坚持和勇气,感受到竞技体育与健康生活方式的深层价值。可以说,本次赛事既是一场竞技比拼,更是一堂生动的冰雪体育“公开课”。

从成绩表现来看,本届甘肃省大众滑雪公开赛涌现出一批具备潜力的“草根高手”和青年新秀。在男子组、女子组及不同年龄组别中,多名选手展现出良好的速度感与滑行动作技术,一些来自基层滑雪俱乐部和高校社团的选手,在转弯控制、节奏衔接和赛道适应能力方面丝毫不逊色于专业队背景的选手。这不仅生动体现了大众基础对竞技水平提升的支撑作用,也为甘肃乃至全国冰雪项目后备人才选拔提供了有益的观察窗口。多位教练和业内人士表示,随着更多青少年通过大众赛事走上雪场,将有更多“明日之星”从群众中脱颖而出,成为中国冰雪运动持续发展的新生力量。

随着全国大众冰雪季走到第十二个年头,冰雪运动在中国的普及已迈过起步阶段,正在向常态化、深入化、全民化方向发展。过去,冰雪运动在不少人印象中是“北方人的专利”“专业运动员的舞台”,而今,类似甘肃省大众滑雪公开赛这样的群众赛事不断增多,“周末上雪场”“寒假学滑雪”逐渐成为越来越多家庭的冬季生活选择。体育部门与教育、文旅等部门协同推进,在场地设施建设、冰雪课程进校园、社会体育指导员培训等方面不断发力,让冰雪运动真正成为提升国民体质、丰富群众精神文化生活的重要载体。甘肃借助本届公开赛和全国大众冰雪季的契机,进一步夯实了冰雪运动的群众基础,也为今后承办更高水平冰雪赛事积累了宝贵经验。
终点线的旗门已经收起,但冰雪运动的热潮并不会就此消散。甘肃省大众滑雪公开赛的成功举办,为第十二届全国大众冰雪季画上了圆满句号,更为中国冰雪运动的未来写下了新的注脚。从冰面到雪道,从城市到乡村,从“看比赛”到“我也上场”,冰雪运动正在以可见的速度走进大众生活。在后冬奥时代的中国,冰雪不再只是季节性的风景,更是一种健康生活方式、一种体育文化符号。站在新的起点上,甘肃以及全国各地将在巩固全国大众冰雪季成果的基础上,进一步创新活动形式、完善配套保障、拓展参与人群,让更多人因为一片雪花爱上一项运动,让冰雪激情在更广阔的土地上持续燃烧。
